您好,欢迎访问
陕西省中医药研究院陕西省中医医院
官方网站!
首页
医院概况
医院简介
现任领导
医院荣誉
院容院貌
国家政策
卫健政策
医院文化
院徽
院歌
医院宗旨
医院院训
发展战略
医院理念
名医大家
国医大师
全国名中医
陕西名中医
科室专家
部门科室
医疗机构
党政职能管理机构
研究机构
科研教学
临床试验机构
科研动态
数据库资源
健康园地
学科建设
重点学科
重点专科
党建专题
党务新闻
党风廉政
八项规定
二十届四中全会
党史学习
伦理机构
伦理审查体系
伦理委员会
研究利益冲突管理组
临床研究质量管理委员会
受试者之家
工作动态
中医文化
中医历史
中医保健
中医名家
中医经典
信息公开
单位资质
人员招聘
预决算公开
招标采购
物价公开
院长信箱
当前位置:
首页
>
新闻中心
>
医院动态
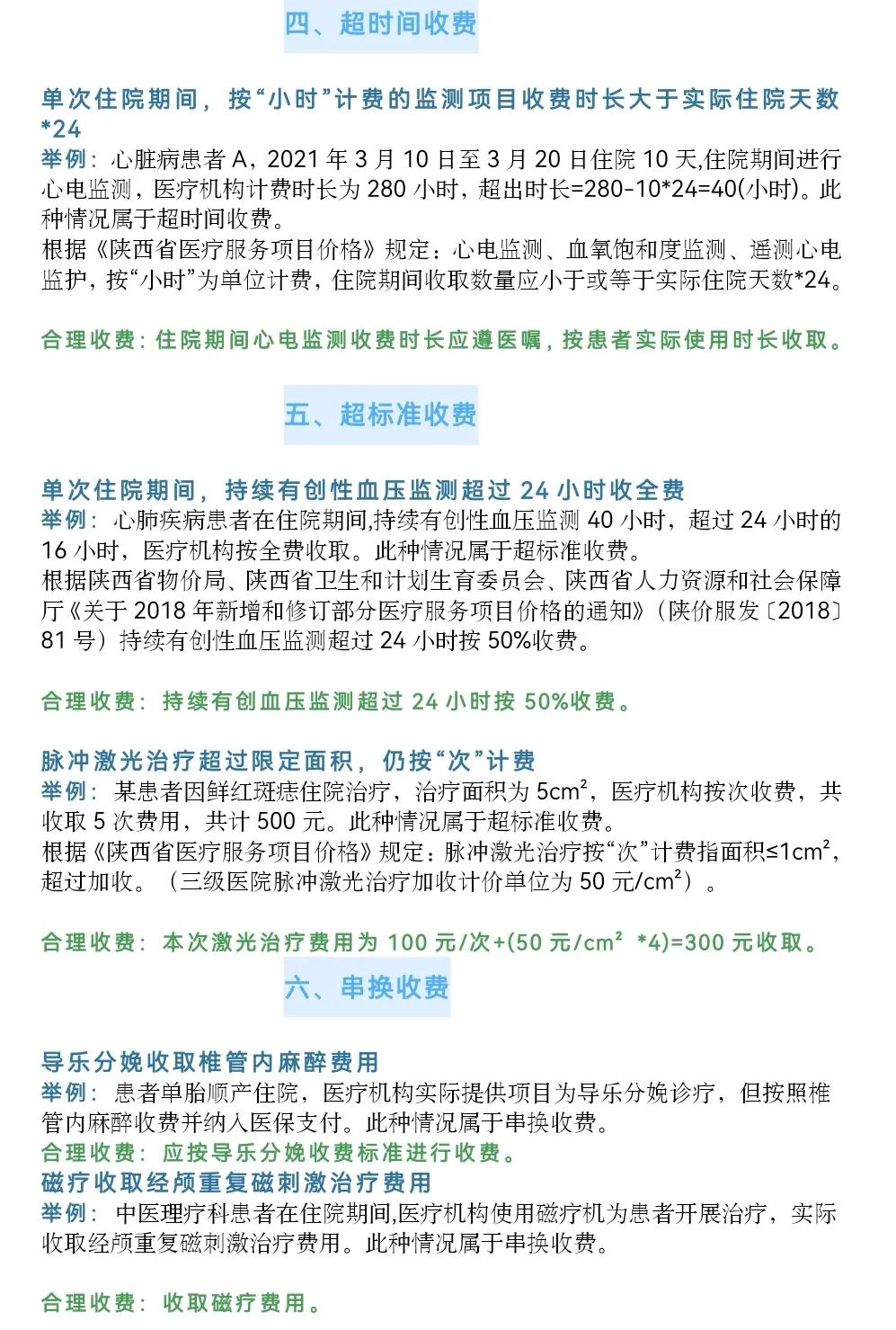
【医保政策】打击欺诈骗保维护医保基金安全
发布时间:2022-08-08 15:18 来源:院微信公众号 浏览次数:
备案号:
陕ICP备17003884号-1
电话:029-87213310 【全年咨询时间】08:00-12:00;14:00-17:30
Copyright © 版权所有:All Rights Reserved 陕西省中医医院
陕西省中医医院
陕西省中医药研究院