您好,欢迎访问陕西省中医药研究院陕西省中医医院官方网站!
各设区市、杨凌示范区卫生健康委(局)、中医药管理局,韩城市、神木市、府谷县卫生健康局,各委直委管医院:
为贯彻落实国家及省委省政府关于新型冠状病毒肺炎疫情防控工作部署要求,充分发挥中医药在疫情防治中的作用,结合当前疫情防控救治工作情况,我委组织专家对原有方案进行修订,形成了陕西省新冠病毒感染中医药预防方案(第三版)及治疗方案(试行第四版),现印发给你们,请参照执行。
附件:
1.陕西省成人新冠病毒感染中医药预防方案(第三版)
2.陕西省儿童新冠病毒感染中医药预防方案(第三版)
3.陕西省成人新冠病毒感染中医药治疗方案(试行第四版)
4.陕西省儿童新冠病毒感染中医药治疗方案(试行第四版)
陕西省卫生健康委 陕西省中医药管理局
2022年12月13 日
附件1
陕西省成人新冠病毒感染
中医药预防方案(第三版)
一、预防方药
(一)中药内服
1.适用对象:普通人群、脆弱人群。
方药: 生黄芪30g、党参15g、炒白术10g、防风10g、茯苓10g、广藿香10g(后下)、贯众15g、芦根30g、生甘草6g。
煎服法:药物用凉水浸泡30分钟,大火熬开后改为小火15分钟,煎煮两次,共取汁400ml,早、晚餐后半小时服用。每天一剂,连服3-5天。
注意事项:服药期间应清淡饮食,宜少食辛辣刺激、生冷及其他不易消化的食物;服药期间不宜饮浓茶、酒、咖啡等,以免降低药效;孕妇慎用。
中成药:可选用玉屏风颗粒、补中益气丸(颗粒)、生血宝合剂、金水宝胶囊(片)等,请按药品说明书或在医生指导下使用。
2.适用对象:密接人群。
方药: 黄芪15g、炒白术10g、防风10g、苏叶10g、金银花15g、连翘10g、蒲公英15g、大青叶15g、桔梗10g、芦根15g、炒山药15g、生甘草6g。
煎服法:药物用凉水浸泡30分钟,大火熬开后改为小火15分钟,煎煮两次,共取汁400ml,早、晚餐后半小时服用。每天一剂,连服3-5天。
注意事项:服药期间应清淡饮食,宜少食辛辣刺激、生冷及其他不易消化的食物;服药期间不宜饮浓茶、酒、咖啡等,以免降低药效;孕妇慎用。
中成药:可选用玉屏风颗粒、补中益气丸(颗粒)、生血宝合剂、金水宝胶囊等,请按药品说明书或在医生指导下使用。
(二)中医外治
1.佩戴香囊
方药:藿香8g、佩兰8g、丁香6g、艾叶8g、苍术8g、九节菖蒲8g、细辛6g、吴茱萸6g、草果仁8g、高良姜8g。
用法:药物打粉,装香囊佩戴或置于衣袋、枕下等处;亦可取上述少量药粉,制作熏香,焚香驱邪。
备注:对上述药物或其成份过敏者禁用;妊娠期妇女慎用。
2.艾灸
穴位:关元、神阙、足三里等。
方法:每次10-15分钟,局部发红即可,每日一次,以5天为一疗程。
注意:请在医师指导下使用;妊娠期妇女慎用。
二、食疗方法
可适量食用荸荠、百合、莲藕、雪梨、银耳、山药、鱼腥草等;咽喉不适者,可适量饮用金银花茶、菊花茶等,或饮用代茶饮(金银花3克、菊花3克、荷叶3克、胖大海3克、佩兰3克,开水冲泡频服)。
三、生活调摄
(一)个人防护
加强新冠疫苗接种;戴口罩、勤洗手;保持良好的个人及环境卫生,提高健康素养。
(二)饮食
均衡营养,合理膳食;避免暴饮暴食,忌食生冷油腻食物;忌过食热性食物,如牛羊肉、辛辣等食物。
(三)起居
保证充足睡眠;保持平和心态;注意室内通风。
(四)运动
适度有氧运动,可选八段锦、太极拳、广播体操等;不宜剧烈运动,避免过汗耗气。
附件2
陕西省儿童新冠病毒感染
中医药预防方案(第三版)
一、中药内服
方药:黄芪6g、白术5g、防风3g、北沙参6g、金银花4g、桔梗4g、炒麦芽4g、生甘草3g。
用法:3月以上服用,3岁以下,每日半剂;3岁以上,每日1剂。
煎服法:代茶饮,或将药物用凉水浸泡30分钟,大火熬开后改为小火15分钟,煎煮两次,共取汁50-100ml,分早晚两次服用,连服5天。
中成药:玉屏风颗粒,黄芪颗粒,请按药品说明书或在医生指导下使用。
二、中医外治
1.芳香疗法
方药:藿香6g、苍术6g、菖蒲6g、草果6g、白芷6g、艾叶6g、苏叶6g。
用法:水煎室内熏蒸、研末香炉点燃或香囊佩戴。
注意:对上述药物成分过敏或患有过敏性鼻炎、哮喘等过敏性疾病禁用。
2.小儿推拿
方法:摩腹、按揉足三里、捏脊。
注意:相关操作需经过中医药专业人员指导或培训。
三、饮食起居
1.饮食
均衡营养,合理膳食;温度适宜,定时定量;避免暴饮暴食;可用菊花、金银花代茶饮;也可用荸荠、百合、莲藕、雪梨、银耳、山药等煎水或熬粥食用。忌过食热性食物,如牛羊肉、辛辣等食物。
2.预防、起居
及时接种新冠病毒疫苗;外出佩戴口罩,减少到人群密集场所活动;勤洗手,不随意抠鼻、揉眼;咳嗽、喷嚏时,注意遮挡口鼻;保证充足睡眠;注意室内通风换气;适度有氧运动。
附件3
陕西省成人新冠病毒感染
中医药治疗方案(试行第四版)
本病属于中医“疫”病范畴,病因为感受“疫戾”之气,病位在肺,基本病机特点为“寒、湿、热、毒”。根据新型冠状病毒感染性疾病特点及我省地域气候特征,制定本方案。相关中成药的使用参见附表。
一、无症状感染者
治法:益气固表,解毒生津。
处方:益肺解毒汤加减。
方药:生黄芪15g、炒白术10g、防风6g、金银花10g、连翘15g、藿香15g(后下)、贯众15g、桔梗10g、芦根30g、生甘草6g。
煎服法:药物用凉水浸泡30分钟,大火熬开后改为小火15分钟,煎煮两次,共取汁400ml,早、晚餐后半小时服用。
二、轻型(风热夹湿)
主症:发热微恶寒,干咳少痰,咽痒咽痛,身困乏力。
舌脉:舌质淡,苔薄白腻,脉浮滑。
治法:疏风清热,健脾利咽。
处方:清瘟护肺汤加减。
方药: 金银花15g、连翘15g、佩兰10g、杏仁10g、浙贝母15g、桔梗10g、防风10g、炒白术15g、茯苓15g、党参15g、竹叶10g、麦冬15g、玄参15g、苏叶10g、茵陈15g、生甘草6g。
煎服法:药物用凉水浸泡30分钟,大火熬开后改为小火15分钟,煎煮两次,共取汁400ml,早、晚餐后半小时服用。
三、普通型
1.外寒内热,湿毒蕴结
主症:发热或高热,伴见恶寒,全身痠痛,无汗或微汗,咽喉灼热甚或疼痛,烦躁不安,脉浮紧。
舌脉:舌质淡红(嫩红、红绛),苔薄黄腻(浊腻)。
治法:发汗解表,兼清里热。
处方:大青龙汤加减。
方药:麻黄8g、桂枝10g、杏仁10g、生石膏30g(先煎)、牛蒡子10 g、桔梗10g、藿香15g(后下)、贯众15g、蒲公英15g、芦根30g、白茅根30g、生甘草6g。
煎服法:药物用凉水浸泡30分钟,大火熬开后改为小火15分钟,煎煮两次,共取汁400ml,早、晚餐后半小时服用。
2.风寒袭表,气虚湿滞
主症:憎寒壮热,无汗,头项不舒,肢体酸痛,咳嗽有痰,鼻塞声重,胸膈痞闷,身困乏力,纳呆便溏。
舌脉:舌苔白腻,脉浮按之无力。
治法:散寒祛湿,益气解表。
处方:人参败毒散加减。
方药:羌活10g、独活10g、柴胡16g、前胡10g、川芎10g、枳壳10g、茯苓15g、桔梗10g、党参15g、薄荷12g(后下)、生姜10g、粳米30g、甘草6g。
煎服法:药物用凉水浸泡30分钟,大火熬开后改为小火15分钟,煎煮两次,共取汁400ml,早、晚餐后半小时服用。
3.寒湿袭表,疫毒伤肺
主症:发热,乏力,身体困重,嗅觉、味觉减退,微咳,纳呆脘痞,大便粘腻不爽。
舌脉:舌质淡红,苔薄白腻,脉濡或滑。
治法:解表化湿,宣肺透热。
处方:藿香正气加减。
方药:藿香15g(后下)、紫苏叶6g、麸炒白术15g 、茯苓15g、陈皮10g、姜半夏10g、厚朴10g、芦根30g、荷叶10g、桔梗10g、滑石18g(布包煎)、生甘草6g。
煎服法:药物用凉水浸泡30分钟,大火熬开后改为小火15分钟,煎煮两次,共取汁400ml,早、晚餐后半小时服用。
4.湿热蕴肺
主症:发热困倦,胸闷腹胀,肢酸,咽痛,口渴,汗出不畅,小便短赤。
舌脉:舌淡红,苔薄白腻或薄黄,脉滑数或濡。
治法:清热解毒,利湿化浊。
处方:甘露消毒丹加减。
方药:藿香15g(后下)、黄芩10g、射干10g、九节菖蒲15g(后下)、浙贝母15g、白豆蔻10g(后下)、桔梗15g、薄荷12g(后下)、连翘15g、鱼腥草30g、芦根30g、滑石18g(布包煎)、生甘草6g。
煎服法:药物用凉水浸泡30分钟,大火熬开后改为小火15分钟,煎煮两次,共取汁400ml,早、晚餐后半小时服用。
四、重型、危重型
重型、危重型,参照国家最新版新型冠状病毒感染诊疗方案进行中西医结合救治。
五、恢复期
1.余热未清
主症:身热多汗,或有微渴,心胸烦热,气逆欲呕,口干喜饮,气短神疲。
舌脉:舌红少苔,脉虚数。
治法:清热生津,益气和胃。
处方:竹叶石膏汤加减。
方药:竹叶10g、生石膏30g(先煎)、姜半夏10g、麦冬15g、粳米30g、太子参10g、生甘草6g。
煎服法:药物用凉水浸泡30分钟,大火熬开后改为小火15分钟,煎煮两次,共取汁400ml,早、晚餐后半小时服用。
2.肺脾气虚
主症:气短,倦怠乏力,纳差呕恶,痞满,大便无力,便溏不爽。
舌脉:舌淡胖,苔白腻。
治法:健脾益气,化湿和胃。
处方:香砂六君子汤加减。
方药:法半夏9g、陈皮10g、党参15g、炙黄芪30g、炒白术10g、茯苓15g、藿香10g(后下)、砂仁6g(后下)、甘草6g。
煎服法:药物用凉水浸泡30分钟,大火熬开后改为小火15分钟,煎煮两次,共取汁400ml,早、晚餐后半小时服用。
3.气阴两虚
主症:神倦乏力,气短,咳嗽,痰少,纳差。
舌脉:舌暗或淡红,苔薄腻,脉沉细。
治法:益气养阴。
处方:麦味补中益气汤加减。
方药:太子参15g、麦冬30g、五味子6g、生黄芪15g、炒白术10g、陈皮6g、当归10g、北沙参15g、杏仁10g、炙枇杷叶15g、炙百合30g、炙甘草6g。
煎服法:药物用凉水浸泡30分钟,大火熬开后改为小火15分钟,煎煮两次,共取汁400ml,早、晚餐后半小时服用。
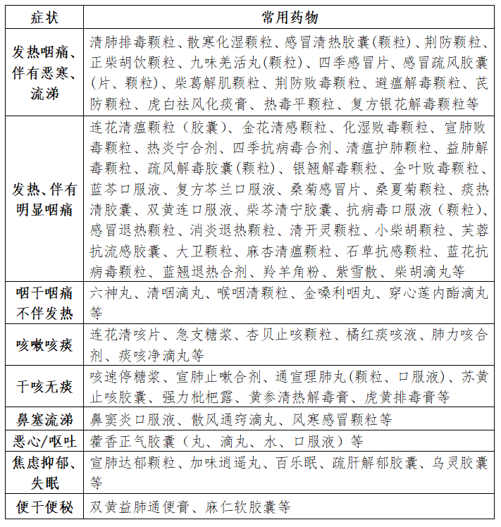
附表:
陕西省成人新冠病毒感染者治疗常用中成药参考

注意:
1.上述中成药选择其中一种,须按药品说明书服用或咨询医生,一般3~5天或症状消失即停止用药,如症状无缓解或加重,请及时到正规医疗机构就诊。
2.特殊人群,如婴幼儿、哺乳期妇女、孕妇、老年人以及合并基础疾病人群建议在医生指导下服用。
附件4
陕西省儿童新冠病毒感染
中医药治疗方案(试行第四版)
本病属于中医“疫病”范畴,病因为疫毒之邪,由口鼻而入,病位在肺卫,也可累及脾、胃等多个脏器。小儿脏腑娇嫩,易虚易实,易寒易热,易于受到疫毒侵袭,出现肺卫受损,甚则心肝受累。疾病过程中有虚、寒、湿、热、毒等病机变化。中医药治疗原则为早防、早诊、早治。相关中成药的使用参见附表。
一、 药物口服
(一)无症状感染者
治法:益气解毒。
处方:异功散加减。
方药:太子参6g、白术6g、茯苓5g、生甘草3g、金银花6g、板蓝根6g、桔梗5g、黄芩5g、陈皮6g、炒麦芽5g。
煎服法:药物用凉水浸泡30分钟,大火熬开后改为小火15分钟,煎煮两次,共取汁50-100ml,连服3-5天。
用法:3月以上服用,3岁以下每日0.5剂,3-6岁每日1剂,6-9岁每日1.5剂,9岁以上每日2剂,均分3次口服。
(二)轻型
1.风热证
主症:发热,有汗或无汗,头痛鼻塞,咽痛,或偶有咳嗽,咽红肿痛。
舌脉:舌质红,苔薄黄,脉浮数。
治法:疏风解表,清热解毒。
处方:银翘散加减。
方药:金银花6g、桑叶6g、连翘4g、桔梗6g、牛蒡子6g、芦根8g、玄参6g、白芍5g、鸡内金5g、荆芥5g、钩藤6g、甘草3g、生石膏8g(先煎)、知母5g。
加减:发热加柴胡6-10g,鼻塞加辛夷4-6g,恶心呕吐加陈皮4-6g、竹茹4-6g;便干结加炒枳实5-10g。
煎服法:药物用凉水浸泡30分钟,大火熬开后改为小火15分钟,煎煮两次,共取汁50-100ml,连服3-5天。
用法:3月以上服用,3岁以下每日0.5剂,3-6岁每日1剂,6-9岁每日1.5剂,9岁以上每日2剂,均分3次口服。
2.风寒夹湿,兼有里热证
主症:恶寒发热,无汗,头痛项强,肢体酸楚疼痛,口苦微渴,可伴有恶心呕吐。
舌脉:舌苔白或微黄,脉浮。
治法:发汗解表,散寒除湿,兼清里热。
处方:九味羌活汤加减。
方药:羌活6g、防风6g、苍术6g、细辛1.5g、川芎6g、白芷6g、生地6g、黄芩6g、金银花6g、枳实5g、厚朴4g、柴胡6g、葛根5g、甘草3g。
煎服法:药物用凉水浸泡30分钟,大火熬开后改为小火15分钟,煎煮两次,共取汁50-100ml,连服3-5天。
用法:3月以上服用,3岁以下每日0.5剂,3-6岁每日1剂,6-9岁每日1.5剂,9岁以上每日2剂,均分3次口服。
(三)普通型
1.痰热蕴肺证
主症:发热,咳嗽痰多,色黄,憋闷气促,大便秘结,咽红。
舌脉:舌质红,苔黄腻或黄燥,脉滑数或弦滑。
治法:宣肺清热,化痰止咳。
处方:麻杏石甘汤加减。
方药:生麻黄3g、苦杏仁3g、生石膏10g(先煎)、清半夏6g、黄芩9g、陈皮6g、桑白皮9g、蜜紫苑6g、浙贝母5g、芦根10g、全瓜蒌6g、枳实6g、鸡内金6g、生甘草3g。
煎服法:药物用凉水浸泡30分钟,大火熬开后改为小火15分钟,煎煮两次,共取汁50-100ml,连服3-5天。
用法:3月以上服用,3岁以下每日0.5剂,3-6岁每日1剂,6-9岁每日1.5剂,9岁以上每日2剂,均分3次口服。
2.寒湿阻肺证
主症:发热,或未热,咳嗽,咯白色泡沫痰,鼻塞,清涕,倦息乏力,或呕恶。
舌脉:舌质淡或淡红,苔白或白腻,脉濡。
治法:解表蠲饮,宣肺止咳。
处方:小青龙汤加减。
方药:生麻黄3g、桂枝4g、炙甘草3g、干姜4g、细辛1.5g、五味子5g、法半夏4g、白芍6g、苍术5g、陈皮5g、瓜蒌6g、浙贝母5g、款冬花5g 、蜜紫苑5g。
煎服法:药物用凉水浸泡30分钟,大火熬开后改为小火15分钟,煎煮两次,共取汁50-100ml,连服3-5天。
用法:3月以上服用,3岁以下每日0.5剂,3-6岁每日1剂,6-9岁每日1.5剂,9岁以上每日2剂,均分3次口服。
(四)重型、危重型
重型、危重型,参照国家最新版新型冠状病毒感染诊疗方案进行中西医结合救治。
(五)恢复期
1.肺脾气虚证
主症:气短,倦息乏力,纳差呕恶,痞满,大便无力,便溏不爽。
舌脉:舌淡胖,苔白腻,脉细无力。
治法:益气健脾。
处方:香砂六君子汤化裁。
方药:太子参5g 、炒白术3g、茯苓5g、炙甘草3g、法半夏3g、陈皮5g、木香3g (后下) 、砂仁3g(后下) 、黄芪5g、佩兰3g、鸡内金5g。
煎服法:药物用凉水浸泡30分钟,大火熬开后改为小火15分钟,煎煮两次,共取汁50-100ml,5-7天。
用法:3月以上服用,3岁以下每日0.5剂,3-6岁每日1剂,6-9岁每日1.5剂,9岁以上每日2剂,均分3次口服。
2.气阴两虚证
主症:乏力,气短,口干,口渴,心悸,汗多,纳差,低热或不热,干咳少痰。
舌脉:舌干少津,脉细或虚无力。
治法:益气养阴,清热生津。
处方:沙参麦冬汤合生脉散化裁。
方药:北沙参5g、麦冬6g、西洋参5g 、五味子5g、生石膏6g(先煎)、淡竹叶5g、桑叶5g、芦根6g、丹参6g、玄参5g、川贝1g、生甘草3g。
煎服法:药物用凉水浸泡30分钟,大火熬开后改为小火15分钟,煎煮两次,共取汁50-100ml,连服5-7天。
用法:3月以上服用,3岁以下每日0.5剂,3-6岁每日1剂,6-9岁每日1.5剂,9岁以上每日2剂,均分3次口服。
二、 外治疗法
(一)推拿疗法
1.症见咳嗽
予清肺经、揉肺俞、揉膻中、点揉列缺。
2.症见发热
予开天门、推坎宫、运太阳、揉风池、清天河水、清肺经。
3.症见头痛、鼻塞、流涕
予开天门、推坎宫、点揉迎香、揉太阳、点揉风池、掐揉耳后高骨。
4.症见肌肉酸痛、恶风
予揉肺俞、清肺经、推膀胱经、点揉风池。
注意:相关操作需经中医药专业人员指导或培训。
(二)穴位敷贴
用于咳嗽症状者。
药物:寒性咳嗽用药(延胡索、炒白芥子、甘遂、细辛)以3:1:1:0.5比例,热性咳嗽用药(延胡索、黄芩、桑白皮、甘遂)以3:3:3:1比例共研为细末,生姜汁调制,放于敷料之上,大约直径2~3cm、做成厚度为0.3cm的敷贴。
操作:可贴于患儿双侧肺俞、膈俞、大椎、定喘、膻中、天突等穴位,固定。每次敷贴时间为1~4h,连用3-5天。
注意:穴位贴敷请在医疗机构中进行。
(三)耳穴疗法
用于发热、咳嗽症状者。
耳穴取肺、咽喉、气管、神门、三焦、内分泌等穴位,以王不留行籽贴压,每3日贴1次,双耳交替贴压。
注意:耳穴治疗请在医疗机构进行。
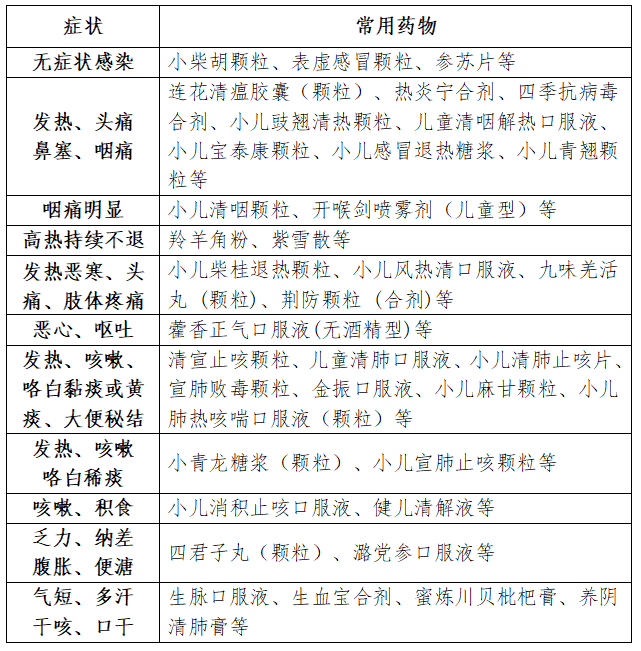
附表:陕西省儿童新冠病毒感染治疗常用中成药参考

注意:
1.上述中成药选择其中一种,须按药品说明书服用或咨询医生,一般3~5天或症状消失即停止用药。
2.如出现发热3天不能退热,或持续高热、剧烈咳嗽、呼吸困难、精神差等严重症状,请及时到正规医疗机构就诊。
备案号:陕ICP备17003884号-1
电话:029-87213310 【全年咨询时间】08:00-12:00;14:00-17:30
Copyright © 版权所有:All Rights Reserved 陕西省中医医院
陕西省中医医院
陕西省中医药研究院